ソーシャルメディア・ガバナンスとは?
ソーシャルメディア・ガバナンスとは、企業がソーシャルメディアを運用するにあたり、そのソーシャルメディアを適切に利用するようにチームを管理する体制のことです。具体的には、ソーシャルメディア運用の方針、ガイドライン、プロセス、教育システム、リスクモニタリングなどが含まれます。ソーシャルメディア・ガバナンスとは、システムやプラットフォームというよりも、人材、リスク、戦略へのアプローチの側面が強いです。
似た用語である、ソーシャルメディア・ポリシーとの違いは、ソーシャルメディア・ガバナンスの方が指す範囲が広い点にあります。ソーシャルメディア・ガバナンスの中に、ソーシャルメディア・ポリシーが含まれていると考えてよいでしょう。
ソーシャルメディア・ガバナンスは何で構成されるのか?
ソーシャルメディア運営のビジョン・ポリシー
ソーシャルメディアが自社に与える影響(利益とリスク)を踏まえ、どのような方針で、どのような目標に向かって、ソーシャルメディアを運営していくのかビジョンを明確にすることが重要です。進むべき方向を定めることでぶれることなく内部を統制することが出来ます。
チェックするポイント
ソーシャルメディア運営のビジョン
明確で、会社全体のビジョンに沿ったものですか?
ブランド認知度の向上、顧客とのエンゲージメント、売上促進など、企業のソーシャルメディア運営の目的は明確ですか?
ポリシー
ポリシーは組織の文化に合っていますか?従業員はそれを理解できますか?
ソーシャルメディアに関する組織のニーズを従業員にどのように理解させますか?
従業員が責任を持ってソーシャルメディアを利用できるよう、どのように指導していますか?
ガイドライン
情報開示と透明性、プライバシー、サイバーセーフティ、他者の尊重に関するガイドラインが含まれていますか?
センシティブな内容への言及の仕方など企業の業界や事業に関連する特定の問題もカバーしていますか?
投稿するコンテンツの種類、投稿頻度、コメントやメッセージへの対応手順など、ソーシャルメディア利用のルールは明確ですか?
戦略
企業がどのようにソーシャルメディアの目標達成を計画しているかを示しましょう。
成功の基準は何ですか?
戦略は短期、中期、長期のゴールとその達成方法を説明していますか?
利用可能なさまざまなソーシャルメディアチャンネルやソーシャルコラボレーションプラットフォームを評価し、どのチャンネルに焦点を当てるか、またはどのプラットフォームを採用するかについて十分な情報を得た上で決定しましたか?
ソーシャルメディアの状況の変化に柔軟に対応できるものですか?
組織・人的戦略
組織戦略では、ソーシャルメディアの管理における各部門や従業員の役割と責任を明確にしましょう。これには、コンテンツの作成、コメントへの対応、パフォーマンスの監視を誰が担当するかが含まれます。人事戦略には、従業員がソーシャルメディアの方針とガイドラインを理解し、効果的にソ ーシャルメディアを利用するためのスキルを身につけるための研修プログラムを含めるべきでもあります。
部門と役割の明確化
各部門や従業員のソーシャルメディア管理における役割と責任は明確に定義されていますか?
協力と連携が取れるように調整されていますか?
従業員の教育とスキル向上
従業員はソーシャルメディアの方針とガイドラインを理解していますか?
スキル向上のためのトレーニングプログラムが実施されていますか?
システム・運用戦略
システムと運用戦略では、ソーシャルメディアを管理するためのプロセスとツールの概要を示します。これには、ソーシャルメディア管理ツールの使用、コンテンツの承認プロセス、苦情や危機への対応手順が含まれます。
ツールとプロセスの効果的な使用
ソーシャルメディア管理ツールやコンテンツの承認プロセスは適切に機能していますか?
苦情やリスクへの対応手順が適切に備わっていますか?
リスク管理・内部監査
リスク管理では、炎上リスク、コンプライアンスリスク、セキュリティリスクなど、ソ ーシャルメディアに関連するリスクの特定と管理を行います。内部監査は、ソーシャルメディア・ガバナンス・モデルの有効性を定期的にレビュー・評価し、 改善のための提言を行うべきです。
内部統制
役割と責任は定義され、伝えられていますか?
どのようなメトリクスが評価され、データの質は信頼できますか?
モニタリング
自社チャンネル以外のソーシャルメディアで何が起きているのか、どのように耳を傾けていますか?
あなたのソーシャルメディアリスニング活動は効果的ですか。プラットフォームを最大限に活用していますか?
危機管理
組織は、ソーシャルメディアに関連する危機に対処するための詳細な計画を策定していますか?
その計画では、責任者を設定していますか?
タイムスケールは含まれていますか?
セキュリティ
セキュリティは、ソーシャルメディア・ガバナンスの重要な側面です。企業は、ハッキングやその他のセキュリティ上の脅威からソーシャルメディアアカウントを保護するための対策を実施すべきです。これには、強力なパスワードの使用、二要素認証の有効化、ソフトウェアやアプリケーションの定期的な更新などが含まれています。
データプライバシーと管理
データの管理は実施され、有効ですか?
規制および法的要件は評価され、自社の内部手順や方針に問題はないですか?
データ分類基準が定められ、その遵守を確保するための管理体制を確立されていますか?
組織の外部ソーシャル・メディア・チャンネルへのアクセスはどのように管理されていますか?
エンタープライズ・ソーシャル・プラットフォーム(→Statusbrew?)のセキュリティ監査が完了し、推奨事項が競売にかけられていますか?
エンタープライズ・ソーシャル・プラットフォームが基幹システムに脅威を及ぼしていませんか?

これらの要素で構成されるソーシャルメディア・ガバナンスを確立することにより、組織はセキュリティを確保し、効果的なソーシャルメディア戦略を展開することが出来るようになります。
ガバナンスを強化すると言った場合、一般的には内部統制、内部監査、リスク管理、セキュリティを強化することを指すことが多いです。そこで、次のセクションではどのようにガバナンスを強化するのかを説明します。
ソーシャルメディア・ガバナンス強化の計画
ソーシャルメディア・ガバナンスを強化するために、まずは内部監査を含むように組織の体制を整備します。その後リスク管理やセキュリティ管理のシステムを整えましょう。
内部監査の整備
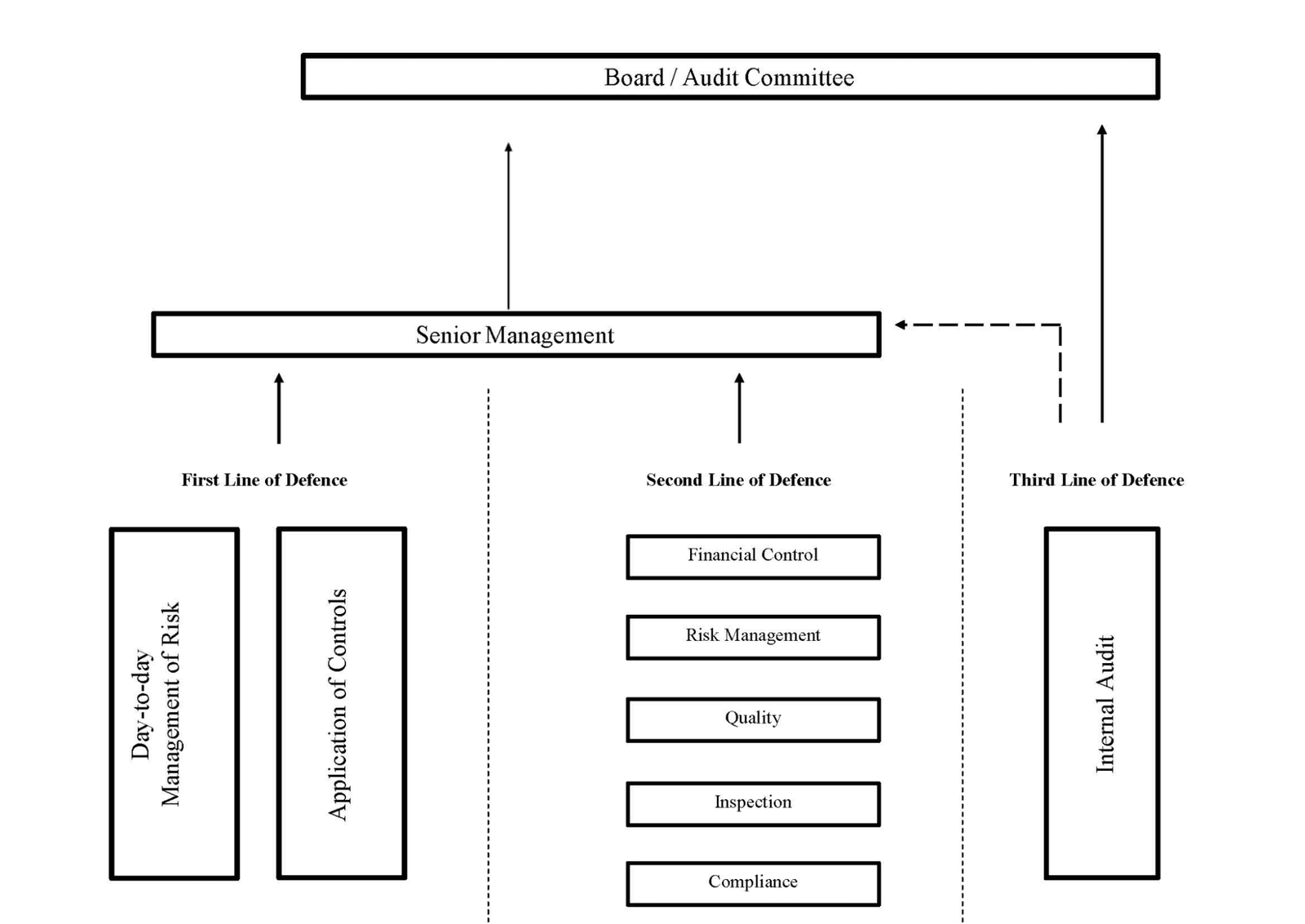
「Three Lines of Defenceモデル」は、企業がリスクを効果的に管理するために内部監査が果たす役割を示す便利な考え方です。このモデルは、内部監査が組織全体でどのように位置づけられ、どのような機能を果たすかを理解するためのものです。

モデルの基本
第一ライン(最前線の防衛):
これは、組織内でリスクを所有し、管理するマネージャーやスタッフのグループです。
彼らは組織の目標を達成する責任を持ち、リスク制御のための方針と手順を操作します。
第二ライン(第一ラインをサポートする防衛):
ここでは、リスクやコンプライアンスの専門家が、方針やツールを提供して第一ラインをサポートします。
第一ラインの活動をモニタリングし、リスクの定義や測定方法を確認します。
第三ライン(独立した保証を提供する防衛):
これが内部監査の役割を果たす場所です。
内部監査は、組織全体のリスク管理が適切に機能しているかを独立して評価し、指導的なアドバイスを提供します。
これをソーシャルメディア・ガバナンスにあてはめると
第1線:アカウント運営者
第2線:アカウントマネージャー
第3線:内部監査部門
のように考えることが出来るでしょう。
注意点
内部監査のポジショニングとガバナンス構造が適切でない場合、チャレンジングを支援する能力が致命的に損なわれる可能性があります。
例)コンプライアンスやポリシーに囚われすぎて、保守的な投稿ばかりになり、オーディエンスに届かない可能性が。
内部監査の役割が曖昧になると、その有効性が損なわれる可能性があります。
→どんなリスクを避ける為に内部監査を行うのでしょうか?
内部監査によってソーシャルメディアの運営が妨げられないようにしつつ、内部監査の仕組みが効果的に運用されるようにするために、以下の点を明確にしましょう。
ブランディング・ガイドライン
これにより、すべてのソーシャルメディア・プラットフォームで一貫してブランドを表現することができます。
トレーニングと教育
トレーニングはソーシャルメディアガバナンスの要です。従業員が資産を保護し、ブランドを代表し、リスクを回避する役割を理解するようにしましょう。また、チームメンバーをどのように教育するのでしょうか?
承認プロセスと継続計画
これには、ソーシャルメディアが組織にもたらすリスクを理解し、管理することが含まれます。炎上リスク、コンプライアンスリスク、セキュリティリスクなどはどのように管理しますか?
独立した内部監査をアップデートすることで、ガバナンスを強化することが出来ます。
その内部監査を効率的に行うために、Statusbrewの大規模な組織のソーシャルメディア管理に役立つ機能を使ってみましょう。
Statusbrewを使ってソーシャルメディア・ガバナンスを効率的に実行する
組織の再設計に
・ユーザー一括招待
大量のユーザーを一括でCSV招待できる機能もStatusbrewにはあります。ツールの導入が簡単であることだけでなく、パスワードのコントロールができることもユーザーを一括で招待するメリットの一つだと言えるでしょう。
・ユーザーグループ
同等の権限レベルを持つユーザーをグループ化して、レベルの認識をチームで一致させることができます。役職ごと、国によるチームごと、事業単位ごとでグループ作成ができます。自分に関係のない仕事は公開されないようになり、必要な情報に簡単にアクセスできるようになるのと共に、情報漏洩のリスクを抑えることにも繋がります。
・プロファイル(ソーシャルメディアアカウントのこと)レベルのアクセス権限設定
アクセスレベルを可視化することができます。誰が何を管轄しているのかはっきりさせることで、責任の所在を意識してソーシャルメディアを運営することができます。
内部監査に
チームアクティビティログ
組織のアカウント所有者、管理者、およびチームメンバーアクティビティログを使用して、企業のアクションとしてそぐわない、または疑わしいアクティビティをチェックし、ソーシャルメディアの大規模な使用から生じる組織上のリスクを排除できます。
セキュリティに
投稿レベルのプライバシー設定
投稿ごとのプライバシー設定機能を導入することで、機密性の高いコンテンツを同じ組織の中であっても未公開の設定を行いたい場合に利用できます。センシティブなコンテンツは限られたのユーザーグループにのみ公開され、情報の漏洩のリスクを抑えることができます。
まとめ
ソーシャルメディア・ガバナンスとは、組織がソーシャルメディアを適切に管理し、効果的に利用するための体制のことです。ソーシャルメディア・ガバナンスを強化することで、組織はセキュリティを確保し、効果的かつ安全なソーシャルメディア戦略を展開できるようになります。
独立したソーシャルメディアの内部監査部門の設定あるいは強化が、ソーシャルメディア・ガバナンスを強化する第一歩となります。しかし、大規模なチームでソーシャルメディアを運営している場合、人の力だけで監査を行うことは大変な労力を要し、見落としを生む原因にもなります。そのため、ツールの導入も視野に入れて、内部監査の仕組みを設計しましょう。
Statusbrewは大規模な組織のソーシャルメディア管理に役立つ機能を提供しています。
ソーシャルメディアの拡大に伴い、生じるリスクに備え始めましょう。



