Lead(リード)
リード(Lead)とは、あなたの企業の製品またはサービスになんらかの形を経由してで関心を示した人をさします。
リードは通常、リードユーザーがトライアルもしくはサブスクリプションを申し込む際にメールアドレスなどの個人情報を送信することにより、そのビジネスからコミュニケーションを開始することから始まります。
このリードという言葉は特にSaaS業界にして使用され、私たちStatusbrewも「新しいリードが来た」のように使用します。私たちの最初のリードは、やはりStatusbrewのソーシャルメディアマーケティングプラットフォームへのメールアドレス登録、もしくはサインアップから始まります。

実際に価格(Pricing)ページから具体的に「これならお試ししても良い」という価格とプラン内容を選んでサインアップ、つまり個人・法人情報の入力を伴うリードとは、その後のクオリファイやアプローチが変わってきます。
また、これら二つ以外にも、お問い合わせページや担当者である私のメールアドレスに直接メールを送ってくれるリード、ライブチャットサービスのBot経由で問い合わせのリードなど、様々なリードのチャネルを設けています。これは私たちStatusbrewだけに限らず、ほとんどのSaaS企業に精通します。
また、ビジネスの観点から、収集した情報は、既存の問題に対処するためのオープンなコミュニケーションをパーソナライズするのに役立ちます。例えばソーシャルメディアマーケティングというソフトウェアやサービスにまったく関心がないリードに電話をかける時間を無駄にしたりすることも無くなります。
リードは、消費者が単なる訪問者から顧客に移行するときに従うより広いライフサイクルの一部です。すべてのリードが同じように発生する訳ではありません。見込み客には、どのようにクオリファイされ、どのライフサイクルステージにいるかに基づいて、さまざまな種類があります。
このようにリードの段階を分けて、優先順位をつけながら適切にアプローチをしています。
SaaS企業におけるリードからの変換プロセス
リードを獲得するまでは、HubSpotによるとインバウンドマーケティングの手法の一つです。リードの時点では、この潜在的見込み客が最終的に顧客=料金を支払ってくれるになるか、はセールスやカスタマーサクセスによる仕事の腕の見せ所です。
リードが発生した瞬間のリード自体をリードイン(Lead-In)と呼びます。ここからはCRMを使って一つ一つのリードを成約(Won)もしくは失注(Lost)までを追います。
リードのスコアリング、クオリファイ、優先順位付けと言う作業を通してリードを一つ一つ明確化していかなければいけません。 特にスコアリングは、リード管理プロセスの重要な部分です。これを使用して、潜在的にリードが持っている興味を判断することができます。こちらはCRMツールを使用することが実際に効果をもたらします。Statusbrewではエストニア発のPipedriveを利用しています。利点としては、リードが直接CRMで社内のチームにシェアされ、クオリファイされ、どのような要望を満たす必要があるかに基づいてリードをフィルタリングできます。
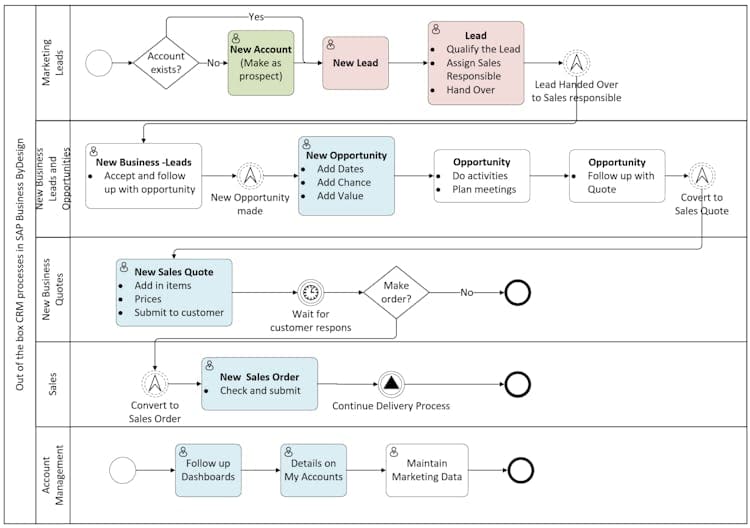
こちらはPipedriveではなく、別のCRM・営業管理ツールのCRM上の管理プロセスです。Statusbrewとリードインしてからのプロセスが近いので利用させていただきました。

SAPより引用
まず上から下に下っていくと言う図式なのですが、特に背景に色のついた部分をStatusbrewでもCRMに細かく記録してリードの価値を最大限にチーム全体で高めるよう工夫しています。
最初のステップのチェックポイントとして、
* アカウントは存在しているか?
こちらは2つの意味があり、CRMにリードとして登録しているかということと、上記でも述べたように、メールアドレスの登録だけのリードなのか、法人情報を登録した上でのリードなのかを分別します。
ここですでにリードと言う名前がどちらにもつけられます。その後、リードをクオリファイし、適切なチームメンバーに対応を割り当てます。ここでやっとBusiness Leadと言う価値がつき、実際の購入アイテム(Statusbrewだったらプラン選定、価格の提示)などを得たのちに、最終的に注文(オーダー)があったのか、と言うプロセスを踏んでいきます。
実際にPipedriveと言うCRMツールではどのような動きになっているのか?をぜひご覧ください。
まず上から下に下っていくと言う図式なのですが、特に背景に色のついた部分をStatusbrewでもCRMに細かく記録してリードの価値を最大限にチーム全体で高めるよう工夫しています。
最初のステップのチェックポイントとして、
* アカウントは存在しているか?
こちらは2つの意味があり、CRMにリードとして登録しているかということと、上記でも述べたように、メールアドレスの登録だけのリードなのか、法人情報を登録した上でのリードなのかを分別します。
ここですでにリードと言う名前がどちらにもつけられます。その後、リードをクオリファイし、適切なチームメンバーに対応を割り当てます。ここでやっとBusiness Leadと言う価値がつき、実際の購入アイテム(Statusbrewだったらプラン選定、価格の提示)などを得たのちに、最終的に注文(オーダー)があったのか、と言うプロセスを踏んでいきます。
実際にPipedriveと言うCRMツールではどのような動きになっているのか?をぜひご覧ください。

このようにリードインしてからのリードのステイタスは、
コンタクトを取った、または取っている
実際に製品のデモンストレーションを行った、または行っている
無料もしくは有料トライアル実施中
最終の交渉段階
と細かく分かれています。
潜在見込み客=リードをクオリファイする方法
基本的に、リードはまず情報収集を通じて生成されます。その情報収集は、例えば求職者がアプリケーションをサインアップすることで求人に興味を示した結果であり、買い物客がクーポンと引き換えに連絡先情報を共有したり、Statusbrewのようにサインアップフォームに個人・法人情報を記入してもらうことで得られます。そのほかにも、その与えられた情報からリードを掘り下げていきます。
例えば私たちStatusbrewはソーシャルメディアマーケティングツールをオンライン上で販売しています。先ほどのように、リードから得られる情報は、リードインの方法により異なります。
メールアドレスだけの場合と、サインアップに必要な顧客情報です。まずそのリードイン方法で、リードの関心度を測定することができます。 リードを限定するために使用される収集された情報の量、およびそれらの関心のレベルが異なる可能性があります。
また関心レベルを測るだけではなく、どこにあるのか?
実際にStatusbrewがリードのクオリファイのために集めている情報の一部がこちらです。

氏名:各リードとのコミュニケーションをパーソナライズするために必要な最も基本的な情報です。 メール:リードに連絡する方法。Statusbrewではメールアドレスから企業名なども検索しています。 会社:これにより、リードの業界と企業を調査し、リードが製品またはサービスから得られるメリット(主にB2Bの場合)を調査します。 役職:個人の役職を理解すると、コミュニケーション方法を理解するのに役立ちます。すべてのブランドの利害関係者は、(主にB2Bのために)あなたの製品に対して異なるテイクと視点を持っています。または、そのリードがDecision Makerつまり決裁権があるのかどうかでもリードのレベルを精査することができます。 国と地域:位置情報は、連絡先を地域とタイムゾーンで分類するのに役立ち、サービスに応じてリードを特定するのに役立ちます。 ステータス:コンバージョンを犠牲にすることなく、より詳細な情報を取得できるほど、より優れています。見込み客の状態を知ることは、見込み客をさらに評価するのに役立ちます。
また、Statusbrewはソーシャルメディアマーケティングツールが製品のため、その製品にリードがマッチするか、もかねてクオリファイの項目を上記の画像の通り多く揃えています。
* デジタルプレゼンスの感度
-> ウェブサイト、それぞれのソーシャルメディアアカウントの運用から読み取る
* ステークホルダー情報
などを全てクオリファイした上でレベル分けをします。
リードのスコア付け
リードのスコアは、リードのアクション(メールアドレス登録、サインアップ、資料請求)、彼らが提供してくれた情報、あなたのブランドとのエンゲージメントのレベル、または営業やカスタマーサクセスチームが決定したその他の基準に基づくことができます。たとえば、ソーシャルメディアで定期的にエンゲージを行っている場合や、その中から生まれる情報がターゲットユーザーと一致している場合、スコアは当然上がります。
見込み客のスコアが高いほど、見込み顧客はSQLに近づきます。つまりコンバージョンまでのプロセスが短くなります。こちらは単なるステップの1つにすぎませんが、あなたの企業の定めるスコアと基準は、リードジェネレーションをカスタマージェネレーションに変化させて行くことができます。